Guardians of tomorrow IMMERSIVE FILM

Guardians of Tomorrow is an immersive film concept created in collaboration with our client Professor Moriba Jah (a MacArthur Genius and National Geographic Explorer for screening in domes, planetariums, or in VR. The purpose of this film is to provide an inspiring vision of the future where an advanced society is grounded in ancient wisdom and lives in harmony with planet Earth. The experience asks participants to take an oath and become cosmic stewards without moralizing by highlighting how humanity has improved upon their foolish ways (by taking peaks at the dystopia of today).

Logline:

In a distant future, a young girl and her tribe witness the rise and fall of civilization through a portal of memory, revealing that humanity’s survival depends not on abandoning progress, but on remembering what was lost — and reclaiming our role 

What we delivered:

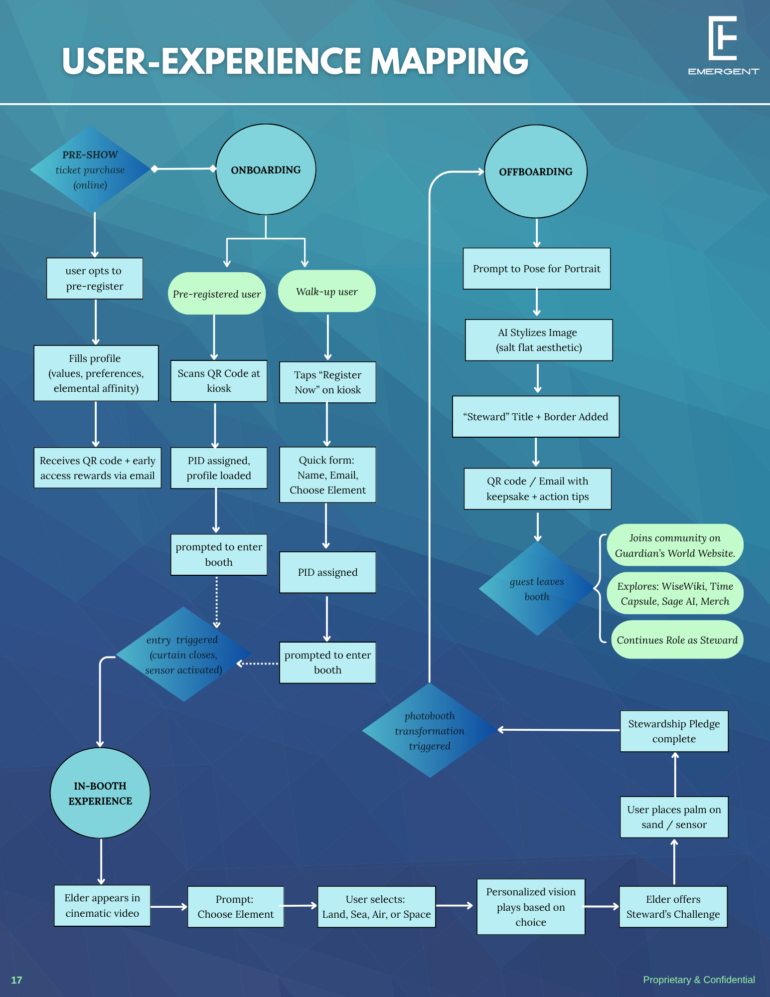
A completely thought out, thorough and detailed Content Playbook which included in-depth research, strategy, storyline, UX/UI, budget, concept illustrations, technical considerations and more. In addition to the main film, we also created concepts for an immersive booth and website to immerse users in the story outside of the theatre, and provide additional touchpoints for interaction.

Previous
Previous

TXI in Viverse